Timeboxing IT Projects - Part 3
STAGE 4 - Start your Timebox Challenge meeting

(a) Get your team in a room with a projector / Microsoft Project and three white boards:–
Board 1 – Headed Risks & Issues
Board 2 – Headed Prerequisite Constraints
Board 3 – Headed Assumptions
Make sure that everyone involved in the product deliverable is present.
(b) Define meeting roles
You are the meeting facilitator and person who drives Microsoft Project.
Assign roles for Risk & Issue logging to one member of your team and the logging of assumptions to another.
(c) Start Iterative Planning Process
- Select Project Stage to be timeboxed, which is normally the one, you and your team is currently standing in. If the project has just been initiated then this stage would most likely be the Blueprint Stage (requirements gathering stage).
- List as Project Manager your first cut work breakdown structure. For blueprint stage it might look something like this:-
- Use Case Model
- Architectural Design
- Database Design (schema)
- Technical Design Specifications
- Test Strategy (acceptance criteria and testing approach)
- Deployment Plan
- System Wireframe
- Test Scripting
(d) Get the team to check that nothing is missing, and the order of the work breakdown looks correct?
(e) Assign a Product Owner to the delivery of each product listed in the work break down structure. This person is responsible for the overall delivery of the designated product.
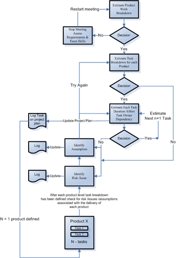
(f) Run the iterative planning process detailed in Fig 1. Estimate the tasks necessary to build each product taking into account the projects constraints list. Each task is estimated in terms of effort /dependencies /duration and resource assigned to carry out and own each task specified. Build your stage plan “Bottom-up”
Fig 1

(g) Meeting Closeout
- Carry out project plan testing
- Complete Resource levelling (eliminate resource conflicts).
- Check critical path is OK and makes sense.
- Look for unattached tasks without dependencies. This cannot happen. If it does then your either a crap planner or the task is not required.
- Check to see that all tasks have assigned resource /owners.
- Check to see national holidays have been added along with your team’s personal holidays. Calculate untaken holiday and add to contingency estimate.
- Check your contingency estimate with the team and make sure you have solid explanation.
- Get minuted agreement to the projects risk /issue and assumption profile.Check and double-check this list. Your sponsors /clients are going to grill you on this lot.
- Assign each risk /issue an owner whose duty is to mitigate /resolve the risk /issue assigned. Follow-up on this weekly!
- Assign yourself or someone in the team the role of bottoming out the list of assumptions. To long a list means the plan is unrealistic and any agreed target delivery date is going to come unstuck. Shorter the list the less contingency added to the plan.
- Get minuted agreement from the whole project team that the planned delivery dates as dictated by the project plan (following resource levelling) can now be fixed, and has to be achieved within the projects prerequisite constraints i.e quality requirements etc.
Do not force an agreement!
If agreement is not possible because the risk issue and assumption profile shows the project is not feasible, then the timebox planning session has to stop and the outcome reported to the clients /sponsors to decide what to do next e.g.
- Reduce Scope
- Reduce Quality
- Eliminate /Mitigate high impact high priority risks /issues.
- Initiate and repeat Timebox Challenge Meeting
Click Part 1 or Part 2 to see other posts in this series.
This entry has been viewed 2489 times.
READER COMMENTS:
No comments yet.